“我与洋河共成长”城市记忆征集活动启动
宿迁市洋河新区“2025——金秋白酒挑战赛”等你来战!
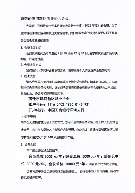
大家好,我们协会将于本月开始收取新一年度(2025 年度)的会费。为了更好地运作社团活动并满足大家的需求,我们需要大家的支持和配合。以下是有关会费收取的
关于召开 2024 年度洋河新区酒业协会会员(会员代表)大会的通知
协会迁址公告
为持续推动洋河新区产业高质量发展,扩大洋河新区本地产品品牌知名度和影响力,洋河新区电子商务协会、洋河新区酒业协会等10余家单位共同发起2025年“洋河新区十大电商好礼”网络评选活动。本次活动将评选出一批极具浓郁洋河新区地域特色的电商好礼产品,积极推进入选“洋河新区十大电商好礼”的优质产品在更多场景中应用,进一步提升洋河新区的特色产品知名度和城市文化内涵。
2023年2月8日,为进一步提升宿迁市洋河新区酒业协会为会员单位赋能、依法治会,宿迁市洋河新区酒业协会聘请江苏钟吾律师事务所担任协会常年法律咨询单位。并邀请史杰出任宿迁市洋河新区酒业协会副秘书长。为协会提供法律帮助,依法维护协会合法权益。
众所周知 宿迁有三张闪亮亮的名片 其中一张正是代表着宿迁酒文化的 “中 国 酒 都” 宿迁拥有1300多年的酿酒历史 也被誉为是“中国最具天然酿酒环境和自然酒起源的地方”